
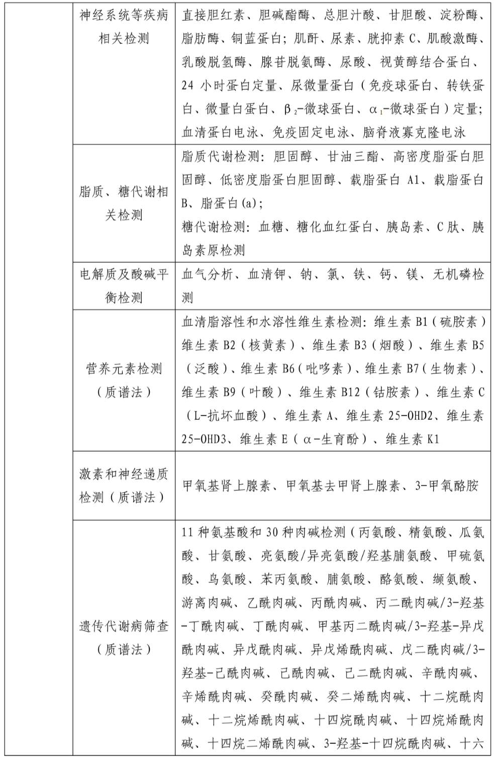
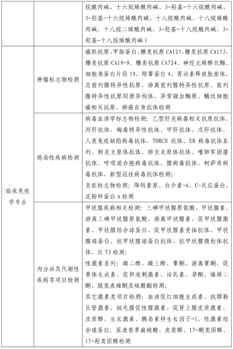
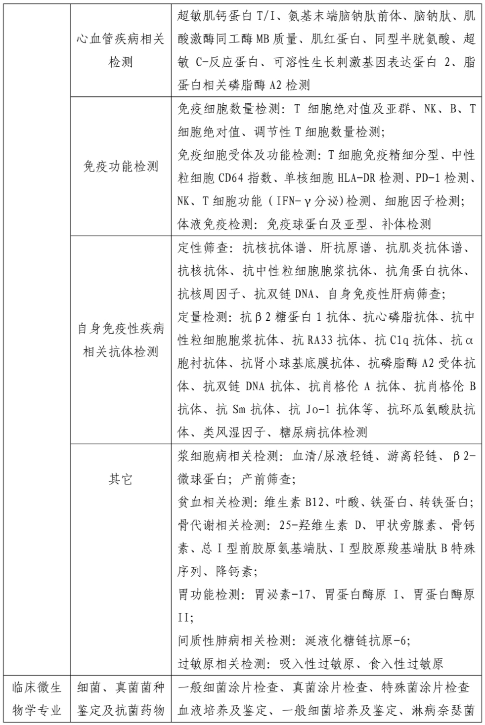
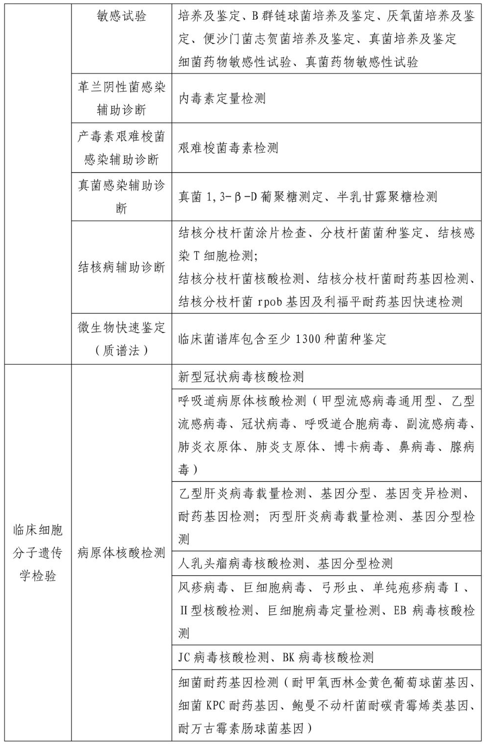
2022年底,國家衛健委印發國家檢驗醫學中心設置標準的通知,並製定了《國家檢驗醫學中心設置標準》,國guo家jia檢jian驗yan醫yi學xue中zhong心xin應ying當dang具ju備bei重zhong大da疾ji病bing以yi及ji疑yi難nan病bing與yu危wei重zhong症zheng和he突tu發fa傳chuan染ran病bing診zhen療liao相xiang關guan檢jian驗yan能neng力li,具ju備bei輻fu射she和he指zhi導dao基ji層ceng檢jian驗yan服fu務wu能neng力li和he水shui平ping提ti高gao的de能neng力li,以yi及ji近3年,國家檢驗醫學中心開展的必備檢驗項目清單。
在必備檢驗項目清單中,共設置了5個專業(臨床血液及體液學專業、臨床生物化學專業、臨床免疫學專業、臨床微生物學專業、臨床細胞分子遺傳學檢驗)和26個分類。
必備檢驗項目清單






聯係人:賀勁鬆
手 機:
郵 箱:
公 司:長沙協大生物科技有限公司
地 址:湖南長沙經濟技術開發區人民東路二段169號佰羊大廈