近日, 國家衛生健康委臨床檢驗中心發布了2025年室間質評活動計劃。
其中包含2025年國家衛生健康委臨床檢驗中心室間質量評價標準及2025年新增EQA計劃彙總,如下所示。
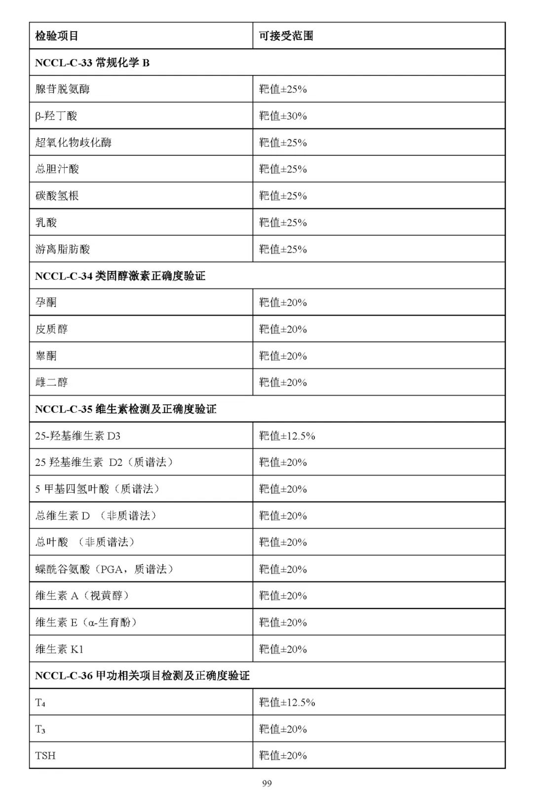
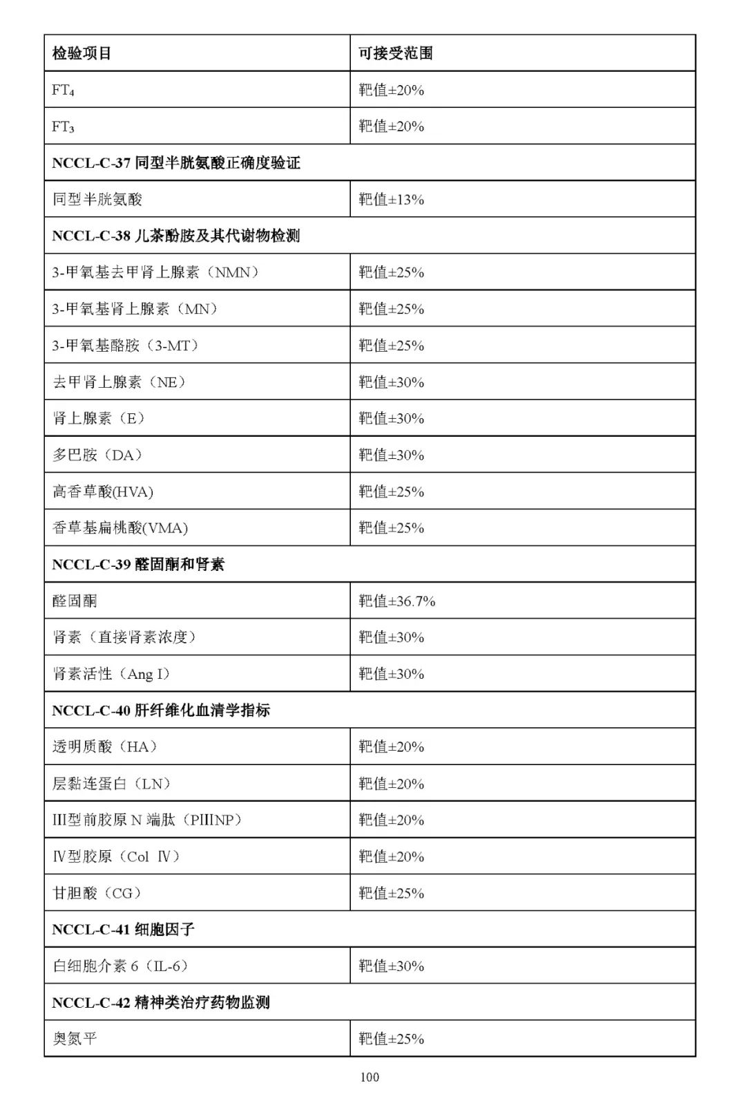
2025年國家衛生健康委
臨床檢驗中心室間質量評價標準
聯係人:賀勁鬆
手 機:
郵 箱:
公 司:長沙協大生物科技有限公司
地 址:湖南長沙經濟技術開發區人民東路二段169號佰羊大廈